地域で特殊詐欺、SNS型投資ロマンス詐欺撲滅を目指す地域連携チーム「ITB(Ikoma Tokushusagi Bokumetsu team)」が始動
- [更新日:2026年3月25日]
ソーシャルサイトへのリンクは別ウィンドウで開きます
特殊詐欺やSNS型投資・ロマンス詐欺による被害は、「特殊詐欺等多発警報」の発表期間中(令和7年1月27日~7月31日)には減少したものの、解除後はリバウンド傾向が見られます。特に、SNS型投資・ロマンス詐欺の被害額は大幅に増加しており、対策はなお道半ばにあります。
こうした状況から、一過性の警報発表ではなく、平時から継続して対策に取り組む姿勢を示すことが重要であると考えます。しかしながら、持続可能な取組とするためには、行政や警察だけで対応するには限界があります。そこで、幅広い多様な主体が連携し、地域全体で特殊詐欺等の撲滅に向けた取組を進めるため、地域連携チーム「ITB(Ikoma Tokushusagi Bokumetsu team)」を設立し、活動を開始するものです。
特殊詐欺、SNS型投資・ロマンス詐欺の認知件数及び被害額
令和7年中、「特殊詐欺等多発警報」を発表していた7月末までは被害件数が抑えられていたが、解除と共に件数、被害額共に増加し、
対前年比で件数は28件減少したものの、被害額は約4億9,040万円増加した。

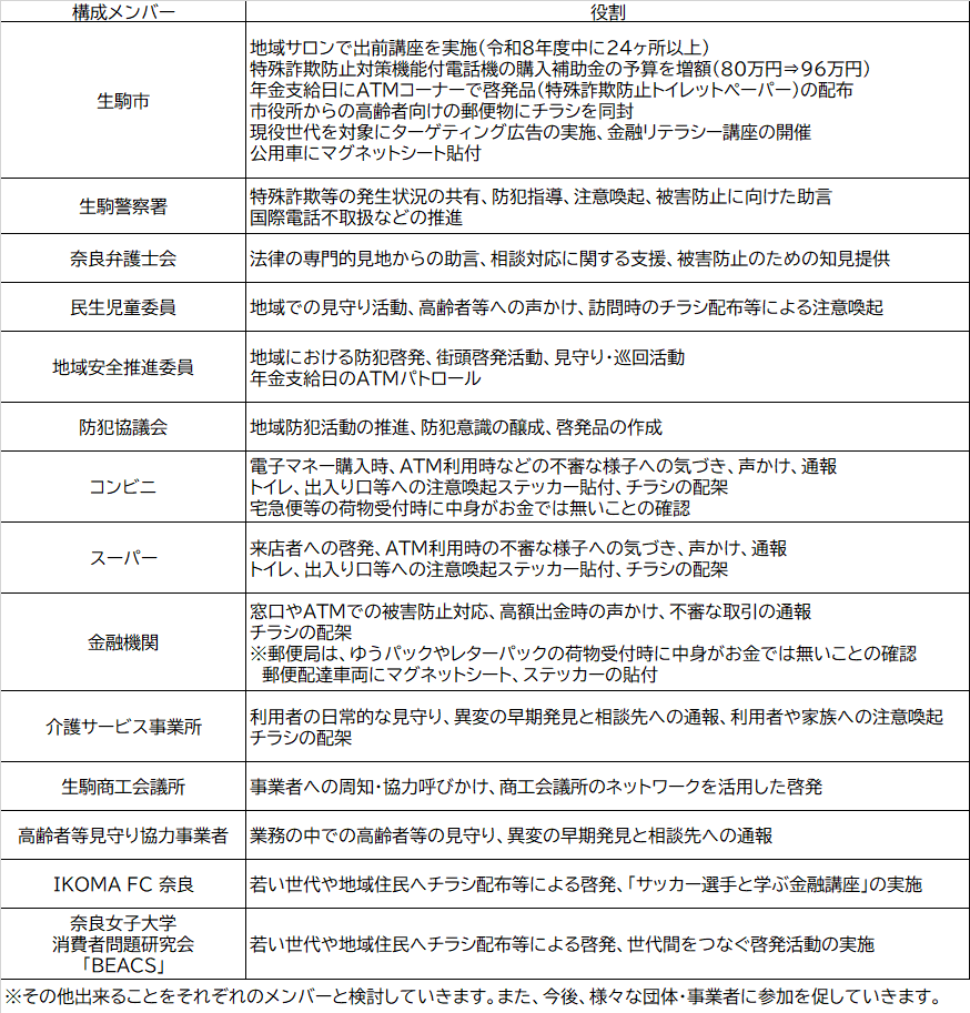
ITBの参加メンバーとその役割

ITBの一体感を作るために缶バッジを作成し、メンバーに配布します。


報道資料
ITBが始動
お問い合わせ
生駒市 総務部 消費生活センター
電話: 0743-72-1100 ファクス: 0743-73-0551
E-mail: consumer@city.ikoma.lg.jp
