○生駒市職員の育児休業等に関する規則
平成4年4月1日
規則第8号
生駒市職員の育児休業等に関する規則をここに公布する。
生駒市職員の育児休業等に関する規則
(趣旨)
第1条 この規則は、生駒市職員の育児休業等に関する条例(平成4年3月生駒市条例第1号。以下「条例」という。)の規定に基づき、職員の育児休業等に関し必要な事項を定めるものとする。
(平7規則5・平19規則25・一部改正)
(任命権者)
第2条 地方公務員の育児休業等に関する法律(平成3年法律第110号。以下「法」という。)に規定する任命権者には、併任に係る職の任命権者は含まれないものとする。
(平11規則35・一部改正)
(平23規則29・追加、令4規則13・一部改正)
(条例第2条の3第3号ウの規則で定める場合)
第2条の3 条例第2条の3第3号ウの規則で定める場合は、次に掲げる場合とし、同号ウに掲げる場合に該当するかどうかの判断は、育児休業の承認の請求があった時点において判明している事情に基づき行うものとする。
(1) 条例第2条の3第3号ウに規定する当該子について、児童福祉法(昭和22年法律第164号)第39条第1項に規定する保育所若しくは就学前の子どもに関する教育、保育等の総合的な提供の推進に関する法律(平成18年法律第77号)第2条第6項に規定する認定こども園における保育又は児童福祉法第24条第2項に規定する家庭的保育事業等による保育の利用を希望し、申込みを行っているが、当該子の1歳に達する日(以下「1歳到達日」という。)後の期間について、当面その実施が行われない場合
(2) 常態として条例第2条の3第3号ウに規定する当該子を養育している当該子の親(当該子について民法(明治29年法律第89号)第817条の2第1項の規定により特別養子縁組の成立について家庭裁判所に請求した者(当該請求に係る家事審判事件が裁判所に係属している場合に限る。)であって当該子を現に監護するもの又は児童福祉法第27条第1項第3号の規定により当該子を委託されている同法第6条の4第2号に規定する養子縁組里親である者若しくは同条第1号に規定する養育里親である者(児童の親その他の同法第27条第4項に規定する者の意に反するため、同項の規定により、同法第6条の4第2号に規定する養子縁組里親として委託することができない者に限る。)を含む。以下この号において同じ。)である配偶者(届出をしないが事実上婚姻関係と同様の事情にある者を含む。以下同じ。)であって当該子の1歳到達日後の期間について常態として当該子を養育する予定であったものが次のいずれかに該当した場合
ア 死亡した場合
イ 負傷、疾病又は身体上若しくは精神上の障害により当該子を養育することが困難な状態になった場合
ウ 常態として当該子を養育している当該子の親である配偶者が当該子と同居しないこととなった場合
エ 6週間(多胎妊娠の場合にあっては、14週間)以内に出産する予定である場合又は産後8週間を経過しない場合
(3) 条例第2条の3第3号に規定する市長が定める特別の事情に該当した場合
(平23規則29・追加、平29規則14・平29規則32・令4規則27・一部改正)
(条例第2条の4第3号の規則で定める場合)
第2条の4 前条の規定は、条例第2条の4第3号の規則で定める場合について準用する。この場合において、前条第1号中「1歳に達する日(以下「1歳到達日」とあるのは「1歳6か月に達する日(以下「1歳6か月到達日」と、同条第2号中「1歳到達日」とあるのは「1歳6か月到達日」と、同条第3号中「第2条の3第3号」とあるのは「第2条の4」と読み替えるものとする。
(平29規則32・追加、令4規則27・一部改正)
(1) 当該請求に係る子の出生の日から条例第3条の2に規定する期間内に育児休業をしようとする場合
(2) 条例第2条の3第3号に掲げる場合に該当する場合であって、当該請求をする日が当該請求に係る子の1歳到達日(当該請求をする非常勤職員が同条第2号に掲げる場合に該当してする育児休業又は当該非常勤職員の配偶者が同号に掲げる場合若しくはこれに相当する場合に該当してする地方等育児休業(同号に規定する地方等育児休業をいう。)の期間の末日とされた日が当該請求に係る子の1歳到達日後である場合は、当該末日とされた日(当該育児休業の期間の末日とされた日と当該地方等育児休業の期間の末日とされた日が異なるときは、そのいずれかの日))以前の日である場合
(3) 条例第2条の4の規定に該当する場合であって、当該請求をする日が当該請求に係る子の1歳6か月到達日以前の日である場合
2 任命権者は、育児休業の承認の請求について、その理由を確認する必要があると認めるときは、当該請求をした職員に対して、証明書類の提出を求めることができる。ただし、任期を定めて採用された職員が条例第3条第7号に掲げる事情に該当して育児休業の承認を請求した場合は、この限りでない。
(平14規則21・旧第3条繰下・一部改正、平19規則25・旧第3条の2繰下・一部改正、平23規則29・平29規則14・平29規則32・一部改正、令4規則27・旧第4条繰上・一部改正)
(育児休業の期間の延長の請求手続)
第4条 育児休業の期間の延長の請求は、育児休業承認請求書により行い、条例第3条第7号に規定する職員が任期を更新されることに伴い育児休業の期間の延長を請求する場合を除き、育児休業の期間の末日とされている日の翌日の1月(次に掲げる育児休業の期間を延長しようとする場合は、2週間)前までに行うものとする。
(1) 当該請求に係る子の出生の日から条例第3条の2に規定する期間内にしている育児休業(当該期間内に延長後の育児休業の期間の末日とされる日があることとなるものに限る。)
(2) 条例第2条の3第3号に掲げる場合に該当してしている育児休業
(3) 条例第2条の4の規定に該当してしている育児休業
2 前条第2項本文の規定は、育児休業の期間の延長の請求について準用する。
(令4規則27・追加)
(育児休業に係る子が死亡した場合等の届出)
第5条 育児休業をしている職員は、次に掲げる場合には、遅滞なく、その旨を任命権者に届け出なければならない。
(1) 育児休業に係る子が死亡した場合
(2) 育児休業に係る子が職員の子でなくなった場合
(3) 育児休業に係る子を養育しなくなった場合
(平14規則21・一部改正、平19規則25・旧第5条繰下・一部改正、平22規則17・平23規則29・一部改正、令4規則27・旧第6条繰上・一部改正)
(育児休業をしている職員の職務復帰)
第6条 育児休業の期間が満了したとき、育児休業の承認が休職又は停職の処分を受けたこと以外の理由により効力を失ったとき、又は育児休業の承認が取り消されたとき(条例第5条に規定する事由に該当したことにより承認が取り消された場合を除く。)は、当該育児休業に係る職員は、職務に復帰するものとする。
(平14規則21・一部改正、平19規則25・旧第6条繰下・一部改正、平22規則17・一部改正、令4規則27・旧第7条繰上)
(1) 職員の育児休業を承認する場合
(2) 職員の育児休業の期間の延長を承認する場合
(3) 育児休業をした職員が職務に復帰した場合
(4) 育児休業をしている職員について当該育児休業の承認を取り消し、引き続いて当該育児休業に係る子以外の子に係る育児休業を承認する場合
(5) 職員の育児休業の承認を取り消す場合
(平14規則21・一部改正、平19規則25・旧第7条繰下・一部改正、令4規則27・旧第8条繰上・一部改正)
(任期付職員の任用に係る通知)
第8条 任命権者は、次に掲げる場合には、その旨を記載した文書を交付しなければならない。ただし、第3号に掲げる場合において、文書の交付によらないことを適当と認めるときは、文書の交付に代わる適当な方法をもって当該書面の交付に代えることができる。
(1) 法第6条第1項の規定により任期を定めて職員を採用した場合
(2) 法第6条第1項の規定により任期を定めて採用された職員(次号において「任期付職員」という。)の任期を更新した場合
(3) 任期の満了により任期付職員が当然に退職した場合
(平14規則21・追加、平19規則25・旧第7条の2繰下・一部改正、令4規則27・旧第9条繰上)
(勤務した期間に相当する期間)
第9条 条例第7条第1項の規則で定める期間は、次に掲げる期間とする。
(1) 休暇の期間その他勤務しないことにつき特に承認のあった期間のうち、次に掲げる期間以外の期間
ア 法第2条の規定により育児休業(公益的法人等への生駒市職員の派遣等に関する条例(平成14年3月生駒市条例第3号。以下「公益的法人等派遣条例」という。)第3条第1号に規定する派遣職員(以下「公益的法人等派遣職員」という。)にあっては、育児休業、介護休業等育児又は家族介護を行う労働者の福祉に関する法律(平成3年法律第76号)第2条第1号に規定する育児休業)をしていた期間、教育公務員特例法(昭和24年法律第1号)第26条第1項に規定する大学院修学休業をしていた期間、地方公務員法(昭和25年法律第261号)第26条の5第1項に規定する自己啓発等休業をしていた期間及び同法第26条の6第1項に規定する配偶者同行休業をしていた期間
イ 給料等の支給に関する規則(昭和32年7月生駒市規則第3号)第6条第1項第3号から第5号までに掲げる職員(同項第4号に掲げる職員については、勤務日及び勤務時間が常勤の職員と同様である者を除く。)として在職した期間
ウ 休職にされていた期間(給料等の支給に関する規則第10条第3項に規定する期間を除く。)
(2) 公益的法人等派遣条例第12条第1号に規定する退職派遣者(以下「退職派遣者」という。)であった期間
2 条例第7条第2項の規則で定める期間は、次に掲げる期間とする。
(1) 公務上の負傷若しくは疾病若しくは地方公務員災害補償法(昭和42年法律第121号)第2条第2項及び第3項に規定する通勤による負傷若しくは疾病(外国の地方公共団体の機関等に派遣される生駒市職員の処遇等に関する条例(平成11年3月生駒市条例第2号)第2条第1項に規定する派遣職員の派遣先の業務上の負傷若しくは疾病又は地方公務員災害補償法第2条第2項及び第3項に規定する通勤による負傷若しくは疾病を含む。)又は公益的法人等派遣職員若しくは退職派遣者の派遣先の業務上の負傷若しくは疾病若しくは労働者災害補償保険法(昭和22年法律第50号)第7条第2項及び第3項に規定する通勤による負傷若しくは疾病により勤務しなかった期間
(2) 公益的法人等派遣職員であった期間のうち当該派遣先の公益的法人等に勤務した期間及び前号の期間に相当する期間
(3) 退職派遣者であった期間のうち当該派遣先の特定法人(公益的法人等への生駒市職員の派遣等に関する規則(平成14年4月生駒市規則第17号)第5条に規定する特定法人をいう。)に勤務した期間及び第1号の期間に相当する期間
(平14規則18・全改、平14規則21・旧第7条の2繰下・一部改正、平14規則41・平16規則8・一部改正、平19規則25・旧第7条の3繰下・一部改正、平20規則21・平22規則17・平26規則21・平26規則30・一部改正、令4規則27・旧第10条繰上)
(育児休業をした職員の職務復帰後における号給の調整)
第10条 育児休業をした職員が職務に復帰した場合において、部内の他の職員との均衡上必要があると認められるときは、その育児休業の期間を100分の100以下の換算率により換算して得た期間を引き続き勤務したものとみなして、その職務に復帰した日及びその日後における最初の昇給日(初任給、昇格、昇給等に関する規則(昭和41年11月生駒市規則第6号)第12条に規定する昇給日をいう。)又はそのいずれかの日に、昇給の場合に準じてその者の号給を調整することができる。
(平19規則25・追加、令4規則27・旧第11条繰上)
(令4規則27・追加)
(条例第12条の勤務形態について規則で定める日数及び時間)
第12条 条例第12条の規則で定める日数及び時間は、勤務日が引き続き12日を超えず、かつ、1回の勤務が15時間30分を超えないものとする。
(平19規則25・追加、平21規則10・一部改正、令4規則27・旧第13条繰上)
(育児短時間勤務の承認又は期間の延長の請求手続)
第13条 育児短時間勤務(法第10条第1項に規定する育児短時間勤務をいう。以下同じ。)の承認又は期間の延長の請求は、育児短時間勤務承認請求書(様式第4号)により行うものとする。
(平19規則25・追加、平23規則29・一部改正、令4規則27・旧第14条繰上)
(育児短時間勤務に係る子が死亡した場合等の届出)
第14条 第6条の規定は、育児短時間勤務について準用する。
(平19規則25・追加、平22規則17・一部改正、令4規則27・旧第15条繰上)
(1) 職員の育児短時間勤務を承認する場合
(2) 職員の育児短時間勤務の期間の延長を承認する場合
(3) 育児短時間勤務の期間が満了し、育児短時間勤務の承認が効力を失い、又は育児短時間勤務の承認が取り消された場合
(平19規則25・追加、令4規則27・旧第16条繰上、令7規則26・一部改正)
(育児短時間勤務に伴う短時間勤務職員の任用に係る通知)
第16条 任命権者は、次に掲げる場合には、短時間勤務職員(法第18条第1項の規定により採用された同項に規定する短時間勤務職員をいう。以下同じ。)に対して、その旨を記載した文書を交付しなければならない。ただし、第3号に掲げる場合において、文書の交付によらないことを適当と認めるときは、文書の交付に代わる適当な方法をもって文書の交付に代えることができる。
(1) 法第18条第1項の規定により職員を採用した場合
(2) 短時間勤務職員の任期を更新した場合
(3) 任期の満了により短時間勤務職員が当然に退職した場合
(平19規則25・追加、令4規則27・旧第17条繰上)
(平23規則29・追加、令4規則13・一部改正、令4規則27・旧第17条の2繰上、令7規則26・一部改正)
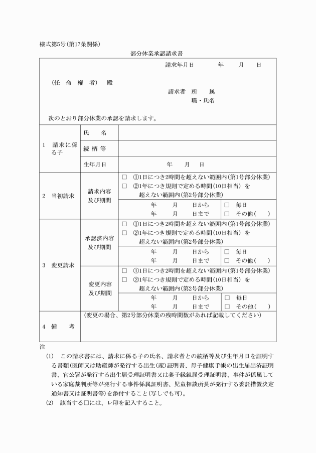
(部分休業の承認の請求、第2項申出及び第3変更の手続)
第17条 部分休業の承認の請求、法第19条第2項の規定による申出(以下「第2項申出」という。)及び同条第3項の規定による変更(以下「第3項変更」という。)は、部分休業承認請求書(様式第5号)により、部分休業を始めようとする日の原則として1月前までに行うものとする。
2 第4条第2項本文の規定は、部分休業の承認の請求について準用する。
(平14規則21・一部改正、平19規則25・旧第8条繰下・一部改正、平23規則29・一部改正、令4規則27・旧第18条繰上、令7規則26・一部改正)
(部分休業に係る子が死亡した場合等の届出)
第18条 第6条の規定は、部分休業について準用する。
(平19規則25・旧第9条繰下・一部改正、令4規則27・旧第19条繰上)
附則
(施行期日)
1 この規則は、公布の日から施行する。
(女子教育職員等の育児休業に関する規則の廃止)
2 女子教育職員等の育児休業に関する規則(昭和51年4月生駒市規則第4号)は、廃止する。
(初任給、昇格、昇給等に関する規則の一部改正)
3 初任給、昇格、昇給等に関する規則(昭和41年11月生駒市規則第6号)の一部を次のように改正する。
〔次のよう〕略
(給料等の支給に関する規則の一部改正)
4 給料等の支給に関する規則(昭和32年7月生駒市規則第3号)の一部を次のように改正する。
〔次のよう〕略
附則(平成7年3月規則第5号)
この規則は、平成7年4月1日から施行する。
附則(平成11年12月規則第35号)
この規則は、平成12年1月1日から施行する。
附則(平成13年3月規則第12号)抄
(施行期日)
1 この規則は、平成13年4月1日から施行する。
附則(平成14年3月規則第18号)
この規則は、平成14年4月1日から施行する。
附則(平成14年3月規則第21号)
この規則は、平成14年4月1日から施行する。
附則(平成14年12月規則第41号)抄
(施行期日)
1 この規則は、平成15年1月1日から施行する。ただし、第1条の規定(給料等の支給に関する規則附則第2項から第6項までを削り、附則第1項の見出し及び項番号を削る改正規定に係る部分を除く。)、第4条中初任給、昇格、昇給等に関する規則第13条第2項第8号の改正規定及び第5条の規定並びに次項の規定は、同年4月1日から施行する。
附則(平成16年3月規則第8号)
この規則は、平成16年4月1日から施行する。
附則(平成19年12月規則第25号)
この規則は、公布の日から施行する。
附則(平成20年11月規則第21号)抄
(施行期日)
1 この規則は、平成20年12月1日から施行する。
附則(平成21年3月規則第10号)抄
この規則は、平成21年4月1日から施行する。
附則(平成22年6月規則第17号)
この規則は、平成22年6月30日から施行する。
附則(平成23年12月規則第29号)
この規則は、公布の日から施行する。
附則(平成26年6月規則第21号)
この規則は、平成26年7月1日から施行する。
附則(平成26年10月規則第30号)
この規則は、平成26年11月1日から施行する。
附則(平成29年3月規則第14号)抄
(施行期日)
第1条 この規則は、平成29年4月1日から施行する。
附則(平成29年12月規則第32号)
この規則は、公布の日から施行する。
附則(平成31年3月規則第14号)
この規則は、平成31年4月1日から施行する。
附則(令和3年12月規則第31号)抄
(施行期日)
1 この規則は、令和4年1月1日から施行する。
附則(令和4年3月規則第13号)
この規則は、令和4年4月1日から施行する。
附則(令和4年9月規則第27号)
(施行期日)
1 この規則は、令和4年10月1日から施行する。
(経過措置)
2 この規則の施行の際現に第1条の規定による改正前の生駒市職員の育児休業等に関する規則の規定により提出されている様式は、第1条の規定による改正後の生駒市職員の育児休業等に関する規則の規定により提出された様式とみなす。
附則(令和7年9月規則第26号)
この規則は、令和7年10月1日から施行する。
(平23規則29・全改、平29規則14・平29規則32・平31規則14・令3規則31・一部改正、令4規則27・旧様式第2号繰上・一部改正)


(平29規則14・全改、平31規則14・一部改正、令4規則27・旧様式第3号繰上・一部改正)

(令4規則27・追加)

(平22規則17・全改、平29規則14・平29規則32・平31規則14・令4規則27・一部改正)

(令7規則26・全改)
